中国·太阳成集团tyc234cc(Macau)股份有限公司-Officialwebsite
简体中文
Home
Programs
News
Faculty & Research
Study Abroad
Study in China
About Us
×
Home
Programs
Bachelor
Master By Coursework
Master By Research
MBA
Doctor
News
News
Announcement
Corporate Relations Office
alumni
Faculty & Research
Faculty
Research Center
Research
Publication
Academic Conference
Study Abroad
Study in China
About Us
About
Vision&Mission
Organization
IBS Events
Videos
Contact Us
简体中文
Organization
About Us
Location:
Home
>
About Us
>
Organization
About
Vision&Mission
Organization
IBS Events
Videos
Contact Us
Organization
About
Vision&Mission
Organization
IBS Events
Videos
Contact Us
About Us
.
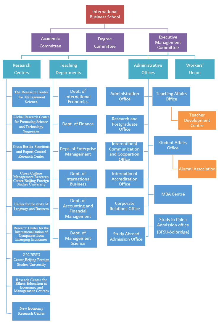
Organization
价值观(Value):多样性 · 可持续性 · 全球视野 · 持续改进
本科教学/招生 88816844
研究生教学/硕博招生 88818121
国际办(国际交流) 88817751
学生事务(辅导员) 88816499
MBA中心 88818052
出国留学招生 88818769/8850/8197
来华留学招生 88816563/6763
北京市海淀区西三环北路19号 北外 (西校区) 国内大厦2号楼
邮编:100089 Email:ibs@bfsu.edu.cn
Staff
Union Members
Alumnus
Partnerships
愿景(Vision)
通过共享全球商业实践与科技进步,为未来商业人才提供成长平台,建设一所连接中国和世界商业文明的全球化商学院
使命(Mission)
融合多元文化、激发持续创新,培养具有开放视野、社会责任和全球胜任力的未来商业精英
Copyright © 2015-2026 中国·太阳成集团tyc234cc(Macau)股份有限公司-Officialwebsite 版权所有 京ICP备 05066830-15